2019年电赛综合测评怎么搞?国一师兄带你终极大测评!
Momo姐有没有电赛综测的视频?好多人不会……
视频戳这里↓↓↓↓↓
测评现场规则
测评有参考资料吗
有同学问最近有没有什么参考资料呢?其实,综合测评的环节考的更多的是书本上的电路,比如一些振荡器、运算放大器,还有数字的分频器、模拟的加法器。还有NE555器件也可能会用到。
综合测评的水平还是相对很基础的,如果大家真的是经过充分的准备,以及实打实的训练,到了这个阶段,这些其实都不是什么问题。所以大家大可放松,不要太过紧张。但是也不能太过放松,还是有一些形式上的基础知识需要大家去回顾的。
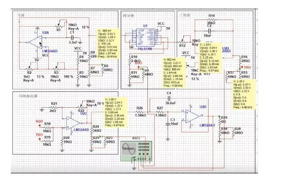
测评指定芯片
回到17年的题目,还是瑞萨赞助的,所以指定了两款瑞萨的芯片,2片双运放REAF2302G和1片双D触发器HD74LS74。现场提供了洞洞板,已经设计好了这两款芯片的位置。
尤其注意一点,一定要保证不能损坏这两个芯片。虽然可以更换芯片,但是会有适当的扣分。我们在调试过程中一定要注意电源,保证别把片子烧掉,浪费时间还扣分。
测评读题

设计制作一个方波产生器输出方波,将方波产生器输出的方波四分频后,再与三角波同相叠加输出一个复合信号,再经滤波器后输出一个正弦波信号。
测评实验过程
这里用到了2个软件:multisim和TI 滤波器软件。仿真软件有很多,但是考虑到一个安装的轻量级上,所以推荐大家使用的multisim,相对来说很简单。虽然在比赛中用的运放,在multisim里基本很难对应上,但是可以选择一些通用运放来进行仿真。

经验分享
七个小时,其实足够大家去完成这么一个简单的运放电路的焊接和调试,包括报告的书写。这段时间,大家一定要放平心态,不要着急,尤其是在焊接过程中,一定要保持冷静,不要太慌而焊错。
2019年9月20日 10:06