方案解析:小车充电一分钟,到底能跑多远?
你们队有妹子做车吗?
先给大家说说我们作品的实现过程

发射端:

小车端:

经过对题目的研究和交流讨论,我们认为要做好A题的关键在于提高无线充电的效率、电源的利用率和小车的能效这三个方面,接下来我们将为大家介绍我们在针对这三个方面做出的优化方案。
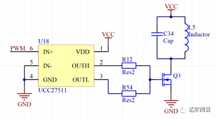
我们无线充电发射部分使用的是单管驱动LC谐振回路的方法,使用单片机直接产生PWM波通过场效应管驱动电路驱动场效应管。这个方案相对于半桥、全桥等无线输电方式具有更简单的电路、更便捷的控制和更高的无线充电效率。由于我们队去年选择的也是无线充电电动车的题目,当时也尝试了很多方案,做了足够多的探索,今年就没有在无线充电方案的选择上花费太多的时间。主要的工作是需要做实验测量出驱动场效应管的方波的频率和占空比的最佳关系式,方便自由控制无线充电输出的功率。

无线接收部分我们创新性地将电源中常用的同步整流技术应用在无线输电的半桥整流电路中,我们使用UCC24612同步整流控制器和场效应管替代传统的整流二极管,可以消除二极管正向导通电压降带来的损耗,使无线充电的效率最高可达70%以上,使用了同步整流可以将无线充电效率提高10%左右。
我们发现在不加隔磁片时,由于无线充电时在小车上的金属部分感应出涡流降低了充电效率,因此我们在无线充电线圈的发射和接收线圈背面都粘贴了隔磁片以屏蔽磁场对周围金属的影响,减少额外的能量损耗。

2.如何提高电源的利用率?
在发挥部分的动态充电过程中,底板通过分别安装在充电线圈旁四个光敏电阻检测小车的位置,以实现“智能充电控制”的功能——当检测到小车在充电线圈上时,开启相应线圈的无线充电功能,否则关闭无线充电,以减少能量浪费。

充电器程序流程图

3.如何提高小车能效?
小车上的DCDC变换电路也是采用高效率的TPS63020自动升降压方案将超级电容的电压变换为3.3V为小车上所有的电路供电。考虑到小车上单片机的计算量并不大,我们将单片机的时钟频率降低至1MHz并开启低功耗模式进一步降低功耗。

制作过程中遇到的问题、遗憾
先说说电赛的经历吧。我们在去年电赛做过无线充电小车,今年在刚看到A题时就低估题目的难度和工作量,前两天我们都在不紧不慢的做小车和焊接电路,到第三天才开始制作底板,花了一天多的时间在木板上凿槽、铺设线圈和传感器,才发现时间已经不够用了,第四天大家才手忙脚乱的赶在截止时间前把作品调试完成。当时交作品的时候胶水还没干透,在运输过程中轨道又是倾斜摆放的,导致无线输电线圈位置滑移、倾斜,轨道不平整。测试时险些卡住小车,这是当时考虑不周的地方。
最后的最后,我们要感谢邓老师、李老师的辛勤指导和学院的大力支持!