之前想要做电赛系列内容的时候,南京大学的庄建军老师及姜乃卓老师给予了很多的支持和帮助,很高兴看到南京大学取得不错的成绩,在此特别感谢一下南大。
——达尔闻
我们是来自南京大学D题参赛队伍(吴可玉 李楠 蒋骏杰),在2019年电赛中获得D题国家一等奖,很高兴受到达尔闻的邀请来给大家分享。
我们设计的是简易电路特性测试仪,可对题目所给的特定放大电路进行输入与输出电阻的测量,拟用串联电阻分压法测量输入电阻,并且使用空载和有载两种情况测量输出电阻。
该测试仪还可以对放大器的增益、幅频特性和直流偏置等参数进行测量并显示,进而测量该放大器的特性参数。同时,还可以测量出由于元器件变化而引起的故障或变化的原因。
最后C1 Double有点难度,我们也没有时间了,所以就把最后的时间花在了加固稳定电路上,事实证明不亏。我们之前一直在纠结显示要在2秒内,直到后来测试才发现2秒测评只有在所有故障均测出的情况下才算分,不然就扣光。有点惨。

上图:我们的作品
我们信号类之前一直在纠结高频的题目,猜题,做了红外通信,频率计,任意波形发生器,脉冲放大测量(准备的最足的,能测出占空比,频率,上升沿时间,下降沿时间精准到10ns,还有方波的幅值等等)。准备了很多,自认为稳了,结果那天早上一出题目,不是稳了,是完了。什么都没猜对,电源类的同学没有题目做,跑过来和我们抢F题。最后冷静下来决定最理性的选择还是D题,软件硬件都有活干。
D题任务要求:

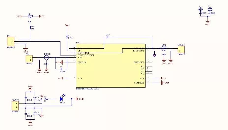
该题相对常规,输入电阻采用分压电阻(注意分压电阻的取值要注意,因为我们采用的是AD637,精度算不上特别高,又因为该电路输入必须为mV量级,所以分压电阻的值能够影响输入电阻的测量范围,实测的时候有一个测43K我们没测出来,原因就在分压电阻选值没考虑),输出电阻采用单片机控制的继电器,AD实时记录负载和空载值,得出输出电阻。增益好做。扫频通过单片机实时改变频率并传给FPGA,从而产生频率随时间变化的正弦波,再通过AD的信息画出频率曲线。发挥部分故障分析必须通过多频段分析输入电阻输出电压,输出的直流偏置。

硬件准备:FPGA+高速 DA模块(产生频率可变的正弦波),2个 AD637,1个自己画的待测放大器PCB板,2个衰减器,1个继电器,2个150倍单机放大器,1个F407单片机,一个高速衰减器(测直流偏置)。
这里要注意的是我们的模块基本都是平时自己准备自己画的PCB板,除了几样,类似于继电器,FPGA的物件(F407单片机都是我们自己焊的),剩下的都是自己一点一点做出来的干货,比赛的话尽量用自己做的,如果都用商业板,可能会被判犯规,具体看题目要求,有时松有时紧。


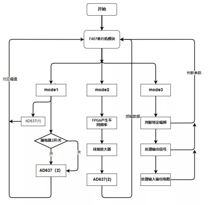
软件系列流程图
程序模块主要由FPGA与STM32F407单片机组成,主要实现两个功能:
一是通过FPGA产生8位正弦波幅值数据,并将其传给DAC模块,实现DDS功能,此功能是我们在训练过程中摸索得出,并在正式竞赛时加以运用。产生的频率范围为0.02Hz-3MHz,且输出的幅值不变。
二是通过键盘模块,从外部给单片机输入模式数据,进入不同功能,在模式一中输入所需频率,F407单片机能够将其传递给FPGA输出对应频率正弦波,同时接受来自两路AD637的幅值信号以测量输入输出电阻,最后输出1KHz时的放大器电路增益。在模式二,在频率范围为10Hz-400Hz时,扫频间隔为10HZ,在频率范围为1KHz-150KHz时,扫频间隔为5KHz,在频率范围为150KHz-300KHz,扫频间距为250Hz,显示的频幅曲线较为美观,并能显示上限频率值,在模式三情况下,单片机同时负责测量输入输出电阻,以及对特定频幅测量,从而判断电路故障。
优点1:采用FPGA内部产生8位正弦波幅值数据,通过高速DA模块AD9708生成模拟信号,再经滤波产生所需正弦信号。
由于被测放大器截止频率只有200KHz左右,所需正弦信号频率较低,且经过实测得到DDS方案在较低频率时输出波形幅值较小,毛刺较多,而使用FPGA方案能够产生一个幅值不变的正弦波,且FPGA即使坏了,换一块再烧代码就能用,而DDS模块一旦出现问题就会进退两难。
优点2:我们板子用的基本都是自己做的,而且焊接和工艺都有一套标准,包括从去耦,飞线,步地线的规矩,所以电路稳定,而稳定恰恰是此题的关键,当你有能力去测出某些故障,那么如何让它的变化范围稳定下来,变化的幅度尽可能小,除了采用更高精度的AD,还有就是电路稳定。所以我们实验室能够测试出来的,在省测国测都能出来。
缺点:没有大赛经验,只局限在了题目,没有顺着出题者的思路去想,就像最终实测的时候为了防作弊,会短接输入输出段,看显示是否为1,还有一些比如拔掉某个电容再看输入电阻,有些是可以预料到的。眼光局限,就代表了性能不能更上一层楼。
能取得最终国一的好成绩,有老天的眷顾,但更多是自己的汗水,我们小组也给即将参加电赛的同学分享一点心得体会:
1.电赛要能吃苦,比赛期间只睡10小时,相信和我们一样的人不少。
2.电路要细致,力求完美,越是规整美观的板子性能也越好,所以我们也要建立一套自己的标准体系,包括焊接,排版等等,比如去耦,飞线的选用,地线的排布,有规矩,靠经验。
3.小组成员之间要默契配合,互相信任,分工明确,这样效率才会高。