7元 VS179元,便宜好用,还是电子垃圾?3款防静电手环横向拆评
7块钱一根的有线静电手环,10块批发的一堆的无线静电手环,以及高达179元的贵货手环,价格相差这么大,哪种对静电真的有效果呢?
观看视频:https://www.bilibili.com/video/BV14nw8eZExg/
静电,我忍你很久了!
对于我们工程师来说,静电就像奥特曼里面的“加佐特”怪兽一样。它不仅会攻击工程师本体,还会攻击工程师的作品,引发一些玄学问题,比如在测试板子的时候,程序正常,供电正常,但是单片机的I/O就是没有输出,更换芯片问题消失,这种表现可能就是I/O被静电击穿了,怎么办呢?
要消除静电,我们首先就要了解静电是什么?怎么产生的?
简单来说,静电是指物体失去电子或吸引电子的一个状态,既然是状态,那么其实我们是看不见静电的。啪啪啪的静电声,甚至是小火花,已经属于是静电释放后了。根据不同的感觉,我们可以大致判断出静电的大小,当然,这个是无法准确判断的,毕竟有的人皮厚,打不疼。

下面呢,就从电子人的视角跟大家科普一下静电的原理。
在我们的身边存在着各种各样的“物体”,所有物体都是由原子组成的,包括人体,原子内部由带正电荷的质子和带负电荷的电子组成,通常情况下,正电荷与负电荷的数量相同,称之为“电中性状态”。

当两件不同的物体发生接触时,两者之间会形成负电荷“夺取侧”与“被夺取侧”的关系。一方所带的负电荷会移动到负电荷吸引力更强的另一方,被夺取负电荷的物体将带有更多的正电荷,夺取负电荷的物体将带有更多的负电荷, 例如,当玻璃和棉布接触的时候,玻璃就带正电,棉布就带负电,这种平衡被破坏的状态,就被称为“静电”,将带有静电的状态称为“带电”。

怎么消除静电呢?在我们工作中常用的就是防静电手环。
第一种是有线静电手环,工程师,还有电子厂的厂妹使用的最多。

插头连接地排,腕带需要与手腕的皮肤紧密接触,使用非常不方便,但是是有效的。
我们拆开后发现,手环内部只有铁片,啥也没了,但我们测量连接线,发现有1MΩ的电阻,这就能消除静电?

没错,通过金属片和线,是真真实实的连接到大地上了。主要有两个作用,一是防止在静电释放过程中瞬间能量过大,产生电火花,二是当人体意外触电后,限制对地电流。没想到,有线静电手环竟是如此简单。

那10块钱可以批发好多根的无线静电手环不是更简单了。来拆解一下这个无线的。

啊,就一个电阻啊?这怎么能把静电释放掉呢?而且,就这哪需要几块钱啊?妥妥的被骗了。
这样的话,那179的是不是也是智商税呢?先拆开看了再说吧。
179的价格在这摆着了,除了磁吸的腕带,这个外表摸上去质感也还不错。拆开这里面,发现居然还有一个电路板,看着还挺复杂的呢。


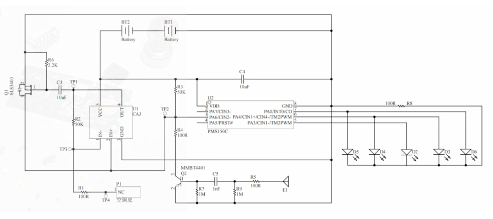
但是什么原理呢?那我们可就要逆向一下了。这就是电路板上拆下来的所有元件了和PCB了。

这就是我们逆向得到的原理图了:

E1是接触人体的触片,U2是一颗8位单片机,U1是一颗运放,Q2是一个NPN三极管,Q1是一个NMOS,供电是2颗1.5V的纽扣电池。我们使用示波器监测TP1-TP3的电平变化,当单片机的PA6电平由高电平变到低电平时,LED会亮,亮灯顺序是LED2—>LED3、LED4—>LED5、LED6,展示出来的效果就是从中间流动到两边,每触发一次,LED灯会流动一次,所以,这个单片机的作用炫酷的指示。
然后再看能让单片机的PA6变化的条件,PA6经过R3上拉到3V,在未触发前PA6一直维持高电平,先看三极管这边,当E1受到静电,C5经过R7充电,Q2基极变高电平,Q2导通,单片机PA6被拉到低电平,会触发一次。然后就是在Q1 这边,Q1是由U1去触发的,P1是1块空铜皮,在PCB的边缘,当P1被拉低瞬间,U1的4脚会输出高电平,C3经R6充电,Q1的1脚被拉高Q1导通,单片机PA6被拉到低电平,会触发一次。

这个设计还是比较巧妙的,不管是正电还是负电,都会触发指示灯。
从原理来看,这个无线防静电手环应该是有一点作用的,因为触发Q1和Q2都会消耗电能,这个过程会消耗一定的累计电荷,而且,经过我们同事使用一段时间,确实被静电打的次数少了。但是从拆出来的这些元件看,也就10来块钱吧。179绝对是超级溢价了。

有人可能说静电也没啥大不了的,不就是被电一下吗?哎,这里可说错了,静电虽小,但是可以造成很大危害。比如在电子行业,静电可以击穿芯片,还有可能引起设备死机或重启。在面粉厂,静电还可能会引起粉尘爆炸,在天然气或乙炔这种可燃气体的储存和运输环节中,静电可能会引发爆炸,还有非常多的行业都对静电比较敏感,这里就不一一列举了。
别看小小的静电,干出来的坏事可不小,防静电手环作为我们有效的静电消除的工具,通过上面我们对有线和无线静电手环的深度拆解对比,我们在拿取芯片的时候,还是乖乖使用有线防静电手环吧,这种无线防静电手环,虽然能够消除一部分,但是达不到芯片的静电安全范围,而且,170块买一个静电指示器,确实有点智商税咯。